
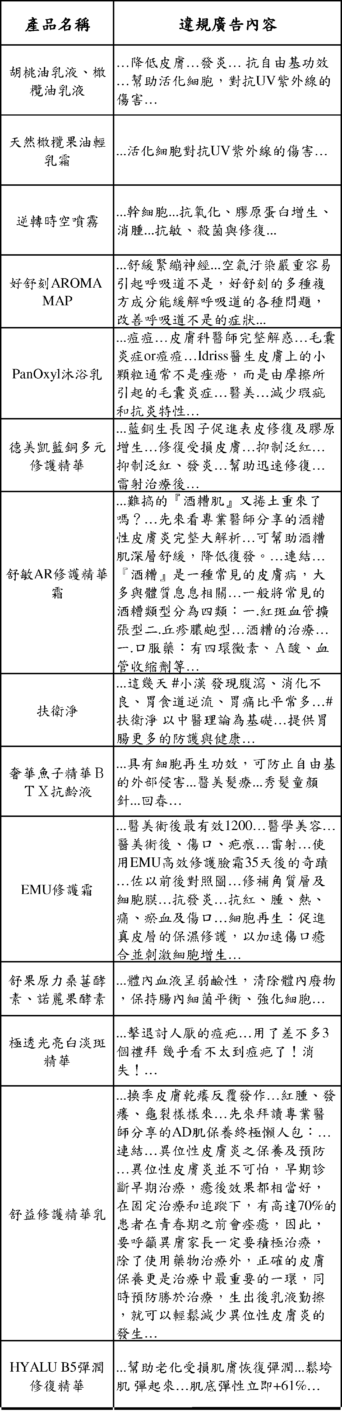
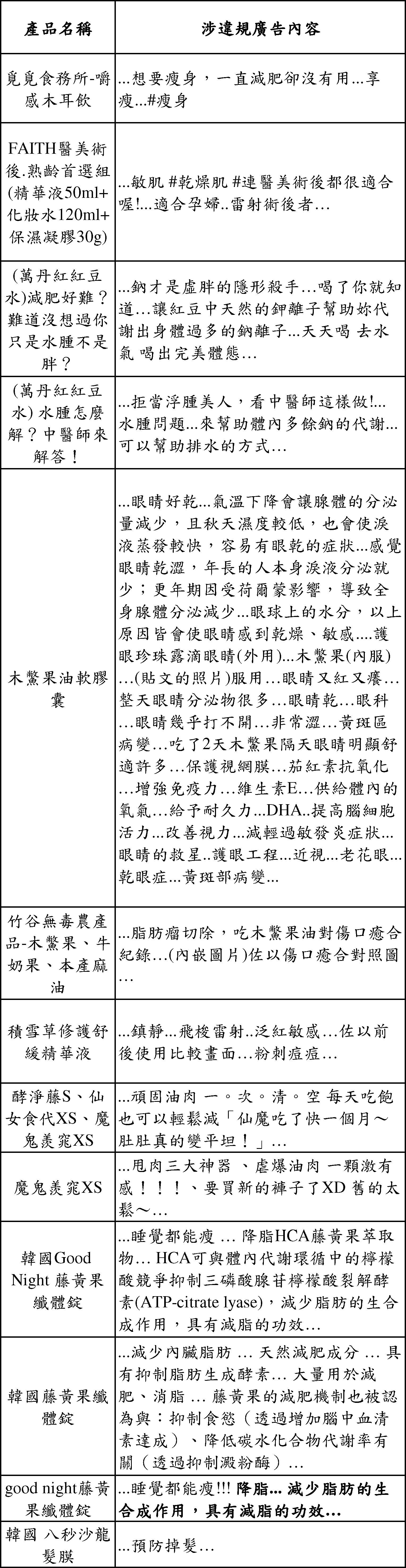
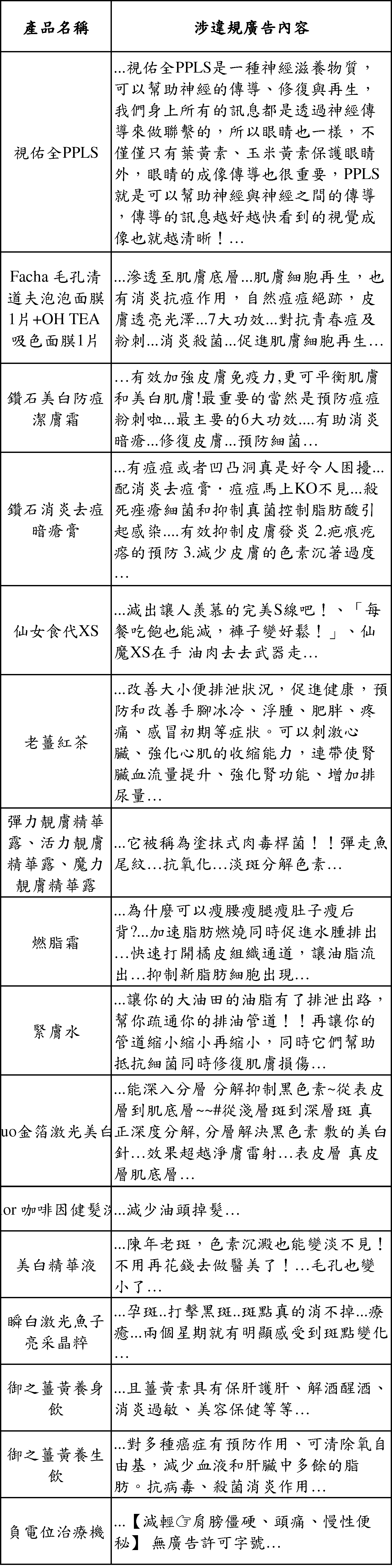
你以為只有部落格會被檢舉化妝品違規廣告,其實現在政府也針對 Facebook、Instagram、Youtube、Line 等新興社群媒體查緝食品、藥物、化粧品違規廣告,下面是今年台北市政府查獲的化妝品違規廣告,有一個特別的地方要說明,

除了台北市的違規廣告之外,同時也「順便」查出其他縣市的違規廣告,並且移送給該縣市處理
畢竟很多投機取巧的業者,登記地址都不會設在大型城市避免被稽查,設在偏遠的縣市,政府稽查人員較少,就比較不會被抓到,萬萬沒想到,台北市衛生局順便稽查了 XD

上面這些詞句看完是不是覺得很納悶,這樣寫很平常阿,為什麼會違規?
其實像這些用詞像是:
- 葉黃素是專門保養眼睛…能舒緩眼睛疲勞…
- 體內血液呈弱鹼性
- 清除體內廢物
- 保持腸內細菌平衡
- 強化細胞
- 具有細胞再生功效
- 可防止自由基的外部侵害
- 醫美髮療
- 秀髮童顏針
- 生出後乳液勤擦,就可以輕鬆減少異位性皮膚炎的發生
這些詞句其實都多少都會涉及虛偽、誇大,很容易造成消費者的誤導,導致錯誤的使用,所以才會有這麼嚴格的要求。
台灣化妝品違規廣告的罰款
- 食品廣告涉誇大不實、易生誤解或醫療效能,依違反食品安全衛生管理法第28條規定,可處新臺幣4萬元以上400萬元以下或60萬元以上500萬元以下罰鍰。
- 化粧品廣告涉虛偽誇大或醫療效能,依違反化粧品衛生安全管理法第10條規定,可處新臺幣4萬元以上20萬元以下或60萬元以上500萬元以下罰鍰。
- 藥物廣告未經核准或與核准內容不符,依違反藥事法第66條規定,可處新臺幣20萬元以上500萬元以下罰鍰。
- 另外;一般商品若宣稱醫療效能,依違反藥事法第69條規定,可處新臺幣60萬元以上2,500萬以下罰鍰。
- 如查違規廣告屬累犯者,則加重裁罰。
資訊來源與更多資訊請見台北市政府全球資訊網





